Назад

Олимпиадная задача про грузики и весы: определить потерявшийся грузик за 3 взвешивания

Задача

Было8грузиков массами1,2,  .. , 8 г. Один из них потерялся, а остальные выложили в ряд по возрастанию массы. Есть весы с лампочкой, при помощи которых можно проверить, имеют ли две группы грузиков одинаковую массу. Как за3 проверки определить, какой именно грузик потерялся?

Решение

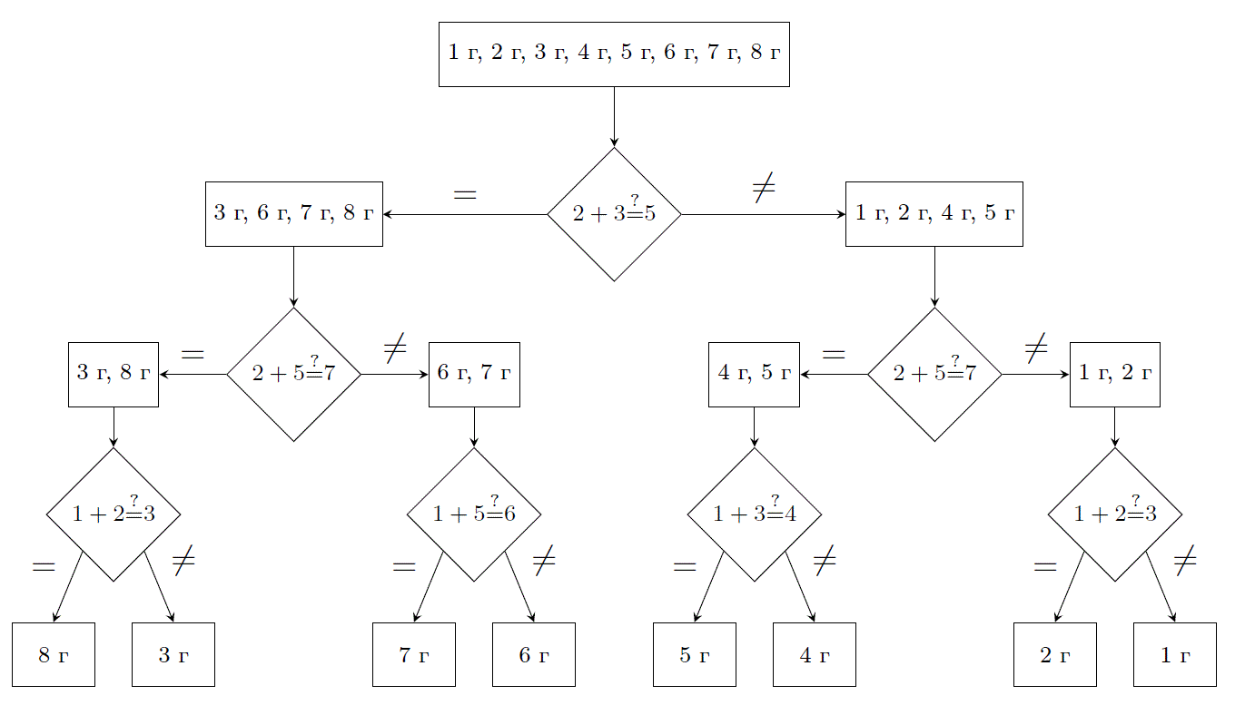
Одна из возможных последовательностей взвешиваний приведена на схеме. В прямоугольниках указаны оставшиеся к данному моменту варианты для массы потеряной гирьки, в ромбах — взвешивания. В описании взвешиваний используются номера оставшихся грузиков — от 1 до 7. Заметим, что если потерян грузик массой  n  г, то гирьки c номерами, меньшими  n , весят столько грамм, каков их номер, а грузики с номером  n и больше весят на 1 г больше, чем их номер. Теперь нетрудно проверить приведенную схему. Ограничимся такой проверкой для первого взвешивания. Имеется 4 случая: если потерянный грузик был тяжелее 5 г, то весы останутся в равновесии (2+3=5); если был потерян грузик массой 4 г или 5 г, то равновесия не будет (2+3(5+1)); если потерян грузик массой 3 г, то равновесие снова будет (2+(3+1)=(5+1)); наконец, если потерян грузик массой 1 г или 2 г, то равновесия снова не будет ((2+1)+(3+1)(5+1)). Комментарии:

  1. Придумать правильную последовательность взвешиваний может помочь следующее соображение. Изначально для потерянного грузика имеется 8 вариантов, и 3 взвешивания могут иметь как раз 23=8 исходов. Значит, каждое взвешивание должно сужать количество вариантов для потерянной гирьки вдвое. (В самом деле, пусть, например, один из исходов первого взвешивания возможен не в 4, а в 5 случаях. Тогда за оставшиеся 2 взвешивания нужно выбрать один грузик из 5, а эти взвешивания могут иметь только 22=4 различных исхода.)

  2. Существуют и ``неинтерактивные'' решения — в которых следующие взвешивания не зависят от результатов предыдущих, а определены заранее. Например, 2+4?=6, 1+2+4+7?=3+5+6, 1+5+6?=2+3+7.

Ответ

Ответ задачи отсутствует

Чтобы оставлять комментарии, войдите или зарегистрируйтесь

Комментариев нет